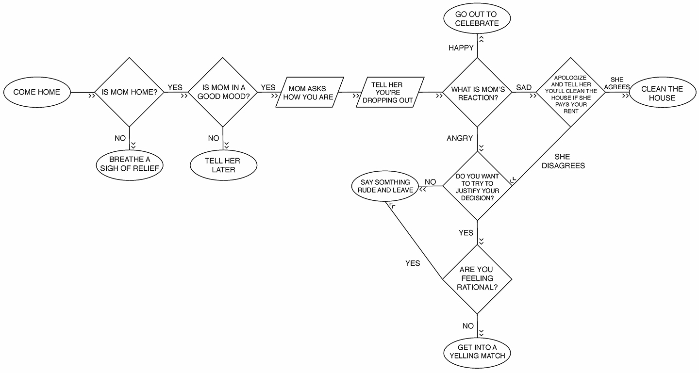
ESTHER KLINGBIEL // FLOW CHART FOR MOM, 2016